古物商許可申請の全体像と事前準備
「古物商の許可を取りたいけれど、何から手をつければいいのかわからない…」
そんな悩みをお持ちの方、ご安心ください。
静岡県で古物商許可(個人)を申請する場合、実は静岡県警が配布している「記載例」が最強のガイドになります。本記事では、その資料を使いながら、行政書士の視点で「書類を揃える順番」や「PDFの行間にある注意点」をギュッと凝縮して解説します。
この記事の目次(クリックでジャンプ)
- 警察署への予約:いきなり行っても受理されません。遅くとも「1週間前」には管轄の警察署へ電話をし、担当者の予約を取りましょう。
- 許可までの期間:受理されてから許可証が出るまで、土日祝を含めておおむね40日かかります。開業予定から逆算して早めに動き出しましょう。
1. 必要書類の一覧を確認
💡 たか事務所の補足
- 住民票の落とし穴:「本籍地」の記載を入れ忘れるミスが非常に多いです!必ず本籍地入りのものを取得してください。また、マイナンバーの記載は不要(ないものを用意)です。
- 身分証明書は「本籍地」:免許証ではありません。本籍地の役所で取得します。郵送の場合は時間がかかるため、真っ先に手配しましょう。
- 3か月ルール:すべての書類は、提出時点で発行から3か月以内のものが必要です。
2. 許可申請書の記入(別記様式第1号その1)
💡 たか事務所の補足
- 生年月日のルール:日本人は和暦、外国籍の方は西暦で記載します。
- 行商の別:出張買取やオークション会場での取引予定があるなら「1. する」を選びます。
💡 たか事務所の豆知識
「店舗せどりだけなら行商はいらない?」と聞かれますが、答えは『する』一択です。お店で買うだけなら不要ですが、将来的に業者オークション(古物市場)に参加する場合、これがないと仕入れができません。後で追加すると手間と費用(1,500円)がかかるので、最初から『する』にしましょう!
3. 営業所と管理者の詳細(その2・その3)
💡 たか事務所の補足
- 営業所の名称:屋号がない場合は、「ご自身の氏名(フルネーム)」で大丈夫です。氏名の後に「営業所」とつける必要はありません。
- 管理者の記載:本人が兼務する場合でも、住所・氏名等は省略せず正確に記入してください。
4. メルカリやHP販売をするなら「URLの届け出」
💡 たか事務所の補足
- ここが最大の難所です!メルカリ等のアカウントが「申請者本人のもの」であると証明する画面の印刷が必要です。
- 電話予約時に確認を:警察に電話予約をする際、何の画面を印刷すべきか必ず確認してください。ただし、口頭説明だけでは理解が非常に難しく、ここで間違えると受理されず、予約の取り直しになるリスクがあります。不安な場合はプロに任せるのが安全です。
5. 略歴書の作成(過去5年分)
💡 たか事務所の補足
- 空白期間を作らない:職に就いていなかった期間も「無職」として記載し、5年間を隙間なく埋めてください。
- 連絡先:書類に不備があった際の連絡用として、携帯番号を併記しましょう。(※問題がなければ警察からの連絡はありません)
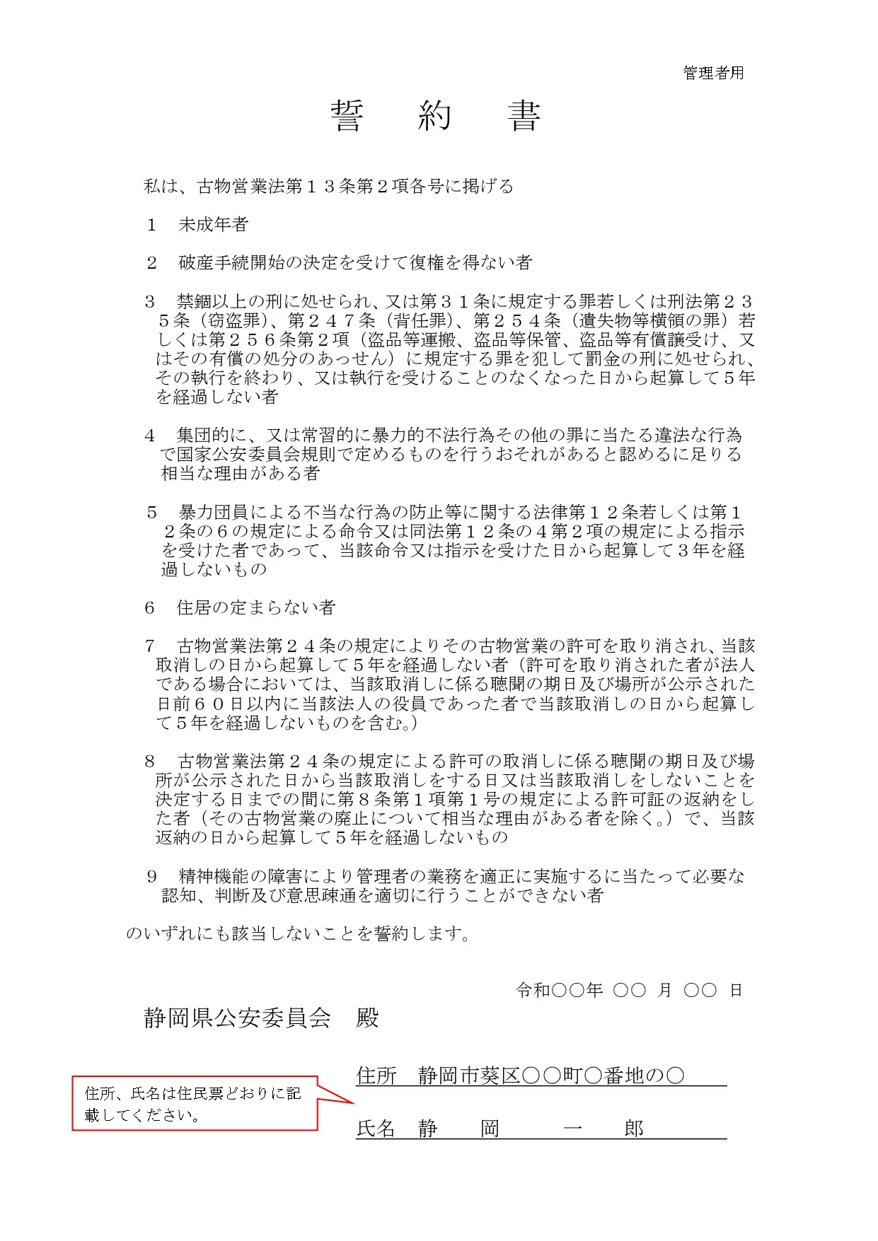
6. 誓約書の記入(2種類必要!)
【個人用】
【管理者用】
💡 たか事務所の補足
- 重要:個人用と管理者用の計2枚が必要です。本人が管理者を兼ねる場合でも、それぞれの立場での誓約が必要なため、必ず2種類とも作成・提出してください。
- 住所は省略しない:住民票の記載通り、「丁目・番・号」などを正確に記入してください。
🏢 法人として申請される方へ
「法人は役員全員分の住民票や身分証明書が必要になるので、早めの準備がより重要です」以下の静岡県警公式PDF(記載例)をご確認ください。
【PDF】古物商許可申請・法人用の記載例はこちら古物商許可の書類作成は、この完璧なPDF(記載例)さえあれば、個人の方でも挑戦は可能です。しかし、URL疎明資料の不備や予約のミスで、何度も警察署を往復することになるケースも少なくありません。焦らず、一字一句丁寧に準備を進めましょう。
「メルカリの資料が不安…」「警察へ行く時間が取れない」という方へ
たか事務所では、静岡県内の各警察署での申請を熟知したプロが、あなたの開業をスムーズにサポートします。特に難解なネット販売の疎明資料作成もお任せください。
古物商許可代行サービスの詳細はこちらメールでのお問い合わせ・ご相談
📖 あわせて読みたい関連記事




